Tin tức
XỬ LÝ BÙN ĐỎ BẰNG CÔNG NGHỆ ĐẤT HÓA ĐÁ - GEOPOLYMER

GIỚI THIỆU


Bùn đỏ
là chất thải trong quá trình sản xuất alumina (nhôm ôxyt) từ quặng bô xít. Quá trình sản xuất alumina thực chất là quá trình làm giàu Al2O3, nhằm tách lượng Al2O3 trong bô xít ra khỏi các hợp chất khác. Hiện nay khoảng 90% alumina trên thế giới được sản xuất bằng công nghệ Bayer, sáng chế của Bayer – 1888, đây là công nghệ thủy luyện.
Quy trình này bao gồm nghiền bô xít, trộn với sô đa, nung ở nhiệt độ và áp suất thích hợp. Ôxyt nhôm bị phân giải bằng sô đa, rồi kết tủa, rửa và nung để tách nước ra. Thành phẩm là chất bột màu trắng mịn hơn muối ăn, đó là alumina. Phần dung dịch loại bỏ có màu đỏ, chứa 20 – 40% lượng chất rắn không tan, đó là bùn đỏ. Trung bình cứ 1 tấn dung dịch thải ra chứa gần 0,2 – 0,4 tấn bùn đỏ và 0,6 – 0, 87 tấn chất lỏng có tính kiềm[23].

Bình quân để sản xuất 1 tấn alumina cần 2 – 2,5 tấn bô xít nguyên liệu và thải ra 1 – 1,5 tấn cặn trong 4 – 8 tấn bùn có tính kiềm. Mức độ sinh ra bùn đỏ khi khai thác alumina phụ thuộc vào nguồn gốc và thành phần của bô xít. Ví dụ: bô xít ở Surinam: sản xuất ra 1 tấn alumina thì có 0,33 tấn bùn đỏ; bô xít ở Jamaica sản xuất ra 1 tấn alumina có 1 tấn bùn đỏ; bô xít ở Arkanas sản xuất mỗi tấn alumina thì có 2 tấn bùn đỏ.[23]

Mặc dù hiện tại đã có nhiều công nghệ được thiếc kế để xử lý bùn đỏ nhưng vẫn chưa triệt để. Việc xử lý loại bỏ bùn đỏ là một vấn đề quan trọng đối với môi trường vì có hai lý do chính: một là có độc tính do pH cao, hai là khối lượng chất thải ra rất lớn – cứ mỗi tấn alumina sản xuất ra đồng nghĩa với việc thải ra môi trường 1 tấn cặn và 4 tấn bùn. Tác động của môi trường từ việc xử lý bùn đỏ có thể dẫn tới sự ô nhiễm tầng nước ngầm hay ảnh hưởng đến nguồn nước sinh hoạt, ảnh hưởng đến đất canh tác và thảm thực vật xung quanh khu vực khai thác và những nơi thấp hơn.
Do nhu cầu sản xuất lớn nên việc đưa ra môi trường những chất thải ngày càng nhiều. Vấn đề cấp bách đặc ra là việc tái sử dụng các chất thải và xây dựng một hệ thống xử lý phù hợp với kinh tế. Trong báo cáo này tác giả tổng hợp những phương pháp xử lý được ứng dụng gần đây vào việc tái sử dụng bùn đỏ cho ngành công nghiệp xây dựng và đề nghị một quy trình xử lý bùn đỏ nửa khép kín dựa vào công nghệ geopolymer trong quy trình sản xuất alumina theo phương pháp Bayer.

MỘT SỐ ĐẶC ĐIỂM CƠ BẢN CỦA BÔ XÍT VÀ CHẤT THẢI BÙN ĐỎ

Bô xít là một vật liệu không đồng nhất, bao gồm chủ yếu là các khoáng hydroxyt nhôm như gibsite (Al(OH)3), boehmite (AlO(OH)), diaspore (HAlO2), các tạp chất cặn của bô xít bao gồm các khoáng aluminum silicate (khoáng sét), các ôxyt titan, ôxyt sắt. Tỷ lệ các tạp chất này khác nhau do thành phần bô xít.
Về nguồn gốc, quặng bô xít ở Việt Nam thuộc 2 loại chính là bô xít nguồn gốc trầm tích tập trung ở các tỉnh phía Bắc như Hà Giang, Cao Bằng , Lạng Sơn, Bắc Giang, Sơn La và Nghệ An và bô xít nguồn gốc phong hóa laterite từ đá bazan tập trung ở các tỉnh phía Nam như Kom Tum, Đắc Nông, Lâm Đồng, Đồng Nai, Bình Dương, Phú Yên và Quảng Ngãi. [25, 26]
Thành phần hóa học của bùn đỏ tùy thuộc vào nguồn gốc, thành phần của các mỏ bô xít và quy trình sản xuất. Bảng 1 cho thấy thành phần hóa học của bùn đỏ khác nhau ở các vùng địa lý khác nhau trên thế giới.
 
Fe2O3
Al2O3
TiO2
Na2O
SiO2
CaO
MKN
Pháp[27]
40-43
18
5
8
12-14
6-11
0
Nhật[10]
49
19
9
3
9,14
2,5
8,5
Mỹ[15]
41,6
16,40
5,5
6,8
1,3
6,7
 
Úc[2]
32,82
25,29
8,68
16,77
16,77
2,11
7,66
Brazil[28]
43,7
16,74
4
9,8
9,8
 
 
Jamaica[28]
53,8
10,33
8,58
8,25
8,25
 
 
V Nam
53,23
25,85
6,81
9,52
4,91
0,59
11,35

Về khoáng học, bùn đỏ chứa những thành phần gần như bô xít như anatase, boehmite, canxite, gibsite, hematite, goethite, calcium ferrite, kaolinite và một số các khoáng khác sinh ra từ quá trình thủy luyện, được chia làm 3 nhóm:
1-      “NAS”: 3(Na2O Al2O3 2SiO2)Na2X
Trong đó X là: CO22- 2OH-, SO42-, 2Cl-.
2-      “CAS-CFS”: 3CaO(Fe2O3)x (Al2O3)1-x kSiO2 (6-2k)H2O
3-      “NT-CT”: Na2Ti3O7. 3H2O, kassite, perovskite, portlandite.
Có 3 kỹ thuật phân tích thường được dùng trong nghiên cứu bùn đỏ: Phân tích nhiệt vi sai (DTA), nhiễu xạ quang phổ hồng ngoại (IR) và nhiễu xạ tia X (X-ray)[21].
Ngoài những tác hại cho môi trường như đã đề cập ở trên, một vấn đề khác cần quan tâm là mức độ phóng xạ của bùn đỏ. Ví dụ: Bô xít ở Jamaica thì bùn đỏ có chứa lượng U238 và Th232 đáng kể hơn so với những nơi khác tìm thấy. Khi được sử dụng trong xây dựng, mối quan tâm là nguy cơ nhiễm bức xạ ở các tòa nhà. Sử dụng bùn đỏ ở Jamaica để xây dựng tường trong nhà có thể bị ảnh hưởng của tia gamma, trên ngưỡng cho phép ≤0,72 mSv/năm.

NHỮNG ỨNG DỤNG BÙN ĐỎ TRONG CÔNG NGHIỆP XÂY DỰNG
1-      Sản xuất gạch
Sử dụng bùn đỏ để sản xuất gạch là một phương pháp đơn giản và kinh tế[22]. Có hai quy trình cơ bản: đầu tiên bùn đỏ được ép tạo hình và nung ở nhiệt độ cao. Quy trình thứ hai là trộn bùn đỏ với chất kết dính làm đóng rắn trong môi trường nước hoặc nung ở nhiệt độ thấp.
Nếu gạch làm từ bùn đỏ trộn với một lượng đất sét và tro bay, được đúc ép, sau đem nung ở nhiệt độ 1000 – 11000C thì có độ kháng nén khá cao từ 40 – 70 Mpa. Do đặc trưng về màu (đỏ) và tỷ trọng (nhẹ) của những viên gạch này nên rất thích hợp cho xây dựng những nhà cao tầng [6, 7] .
Nếu trộn 5 – 8% vôi vào bùn đỏ rồi đúc ép thành gạch ở lực ép 40 kg/cm2, cường độ kháng nén sau 28 ngày đạt 4,75 – 4,22 Mpa. Những viên gạch kiểu này giá thành rẻ, đáp ứng với nhu cầu xây dựng chi phí thấp.
Trộn 45 phần bùn đỏ, 10 phần vôi, 5 phần xi măng, 40 phần đá mi để làm gạch tự chèn. Sản phẩm đạt độ kháng nén cao nhất 26,32 Mpa [8].
 
2-      Làm chất độn trong sản xuất xi măng
Có 2 hướng sử dụng bùn đỏ vào sản xuất xi măng: Hoặc trộn bùn đỏ vào xi măng portland thông thường như nguồn nguyên liệu oxyt sắt và nhôm; hoặc pha trộn trong xi măng đặc biệt. Việc sử dụng bùn đỏ để làm phụ gia cho xi măng như nguồn cung cấp Fe2O3, nhưng cũng phần nào hạn chế do những vi cấu trúc của clinker [22, 24].
Trong một số trường hợp bùn đỏ cũng được đề xuất làm nguyên liệu thô cho sản xuất xi măng ferrari [2]. Trộn bùn đỏ và silica theo tỷ lệ 1:1 với vôi, nung 3 lần ở nhiệt độ 1450oC để được xi măng Ferrari (Phần trăm các thành phần: Al2O3 = 4,41%, SiO2= 21,40%, Fe2O3= 5,59% và CaO=66,12%). Cường độ kháng nén sau 3; 7; 14; và 28 ngày lần lượt là 7,4; 13; 15; và 29 Mpa.
 
3-      Sử dụng bùn đỏ như là một dạng vật liệu có tính puzoland
Trong bùn đỏ có chứa những thành phần mà khi kết hợp với vôi sẽ sinh ra calcium aluminate hydrate (CAH). Phản ứng của ôxyt nhôm từ bùn đỏ với CaSO4 sẽ làm tăng độ cứng trong những điều kiện nhất định. Ví dụ: hỗn hợp 70% bùn đỏ và 30% CaO cho một sản phẩm có độ nén là 7Mpa. Sản phẩm hydrat hóa hình thành sau 4 ngày bao gồm Ca(OH)2, C4AH13 và C4AH11. Nếu thêm 10% thạch cao, độ nén sau 7 ngày là 15Mpa, sau đó cường độ nén sẽ tăng lên đáng kể [27].
Giải pháp hữu hiệu là hỗn hợp tro bay, xi măng portland và bùn đỏ theo tỷ lệ tương ứng 25:25:50 làm tăng độ cứng lên 27Mpa trong 7 ngày. [22]

4-      Sử dụng bùn đỏ như một chất tạo màu cho bê tông
Màu đỏ của bùn được tạo nên do có chứa ôxyt sắt và oxyt titan. Sử dụng bùn đỏ như chất tạo màu cho gạch, hay để chế tạo những hiệu ứng kiến trúc đặc biệt. Nhiều quy trình chế biến làm nổi bật hoặc thay đổi màu cơ bản của bùn đỏ dựa trên sự thay đổi hóa học bằng cách kiểm soát độ pH hay pha trộn với các ôxyt khác. Ví dụ: Khi trộn với axit yếu và khuấy đều sẽ hòa tan khoảng 40 %, pH được điều chỉnh bằng nồng độ của Ca(OH)2. Sản phẩm thu được đem lọc và sấy khô thành bột màu nâu đỏ. Nó được sử dụng như một chất tạo màu để sản xuất những sản phẩm xây dựng khác [16].
Bùn đỏ chứa 30% nước được trộn với 20% ô xyt sắt vàng. Trộn hỗn hợp này vào xi măng khoảng 3 – 10% để tạo màu cho bê tông hoặc gạch [17].
 
5-      Sử dụng bùn đỏ như chất độn cho bê tông và những ứng dụng khác
Sử dụng bùn đỏ để thay thế 30% cát thạch anh làm cốt liệu trong bê tông. Sản phẩm có độ ổn định tốt hơn bê tông tiêu chuẩn trong những điều kiện xác định [4].
Bùn đỏ có thể liên kết với một tác nhân giảm nước (phụ gia siêu dẻo), khi kết hợp với tro bay sẽ làm tăng cường độ kháng nén cho bê tông [14].
Ngoài những ứng dụng kể trên, bùn đỏ hoặc vữa bùn đỏ có thể được ứng dụng để sản xuất những cốt liệu nhẹ dùng để sản xuất bê tông nhẹ [5, 20, 23].
Từ những khả năng ứng dụng chất thải bùn đỏ nói trên, nhìn chung phần nào giải quyết được vấn đề bức xúc: giảm thiểu ô nhiễm môi trường, xử lý chất thải rắn, nhưng không triệt để do bởi những lý do sau: 1- xử lý pH của bùn đỏ đến mức sử dụng được thì tốn kém, chi phí giá thành cao, không kinh tế; 2- lượng thải bùn đỏ quá nhiều không thể sử dụng hết nếu chỉ đơn thuần sản xuất 1 sản phẩm duy nhất phục vụ xây dựng (gạch, bê tông, bột màu…). 3- Một số các quy trình đòi hỏi phải qua nung ở nhiệt độ cao, đầu tư tốn kém, nhưng lại gây ô nhiễm (vì quá trình đốt sẽ thải khí CO2).
Để cải thiện những hạn chế trên, qua thực tế thử nghiệm, tác giả đề nghị một quy trình nửa khép kín cho mục đích xử lý bùn đỏ với chi phí thấp nhất và hạn chế tối đa tác động ô nhiễm môi trường. Đó là công nghệ geopolymer.
 
XỬ LÝ BÙN ĐỎ BẰNG CÔNG NGHỆ GEOPOLYMER
1-      Geopolymer là loại vật liệu mới
Hiện nay, đã có những cảnh báo về vấn đề ô nhiễm môi trường do rác thải, khí thải và hiện tượng trái đất nóng dần do hệ quả của hiệu ứng nhà kính. Một trong những nguyên nhân đóng góp một lượng lớn khí CO2 vào khí quyển là công nghiệp sản xuất xi măng truyền thống. Theo ước tính của một số tác giả, sản xuất 1 tấn xi măng Portland đồng nghĩa với việc thải ra 1 tấn khí CO2 từ đá vôi và than đốt[11]. Chính vì vậy, một số nước đã khuyến khích phát triển một loại chất kết dính mới có thể thay thế xi măng portland truyền thống, đó là xi măng pôlime hay còn gọi là “Geopolymer cement”.
Geopolymer là loại vật liệu mới[13]. Bản chất cơ bản của nó là một pôlime vô cơ, đã được các tác giả trên thế giới nghiên cứu từ những năm cuối của Thế kỷ 20. Những năm gần đây, nhiều sản phẩm dưới dạng xi măng hay keo kết dính được giới thiệu với những thương hiệu độc quyền ở các nước Châu Âu và Mỹ. Những sản phẩm này được sử dụng trong nhiều lĩnh vực từ gạch xây dựng, bêtông cường độ cao, tấm panô cách nhiệt, đến những sản phẩm composite chịu lửa [19], bền hóa học v.v…
Sản phẩm tổng hợp từ các aluminosilicate là những pôlime vô cơ, có xương là các nguyên tố Si – O – Al. Đây là phản ứng thủy nhiệt, xảy ra trong môi trường cực kiềm, ở nhiệt độ nhỏ hơn 100oC. Cơ bản có những loại sau:
            Poly(sialate)                (-Si-O-Al-O-),
            Poly(sialate-siloxo)      (-Si-O-Al-O-Si-O-),
Những pôlime cơ bản dựa trên những silicate nhôm là poly(sialate). Khung sialate bao gồm những tứ diện SiO4 và AlO4 được nối xen kẹp với nhau bằng các nguyên tố ôxy. Những ion dương (Na+, K+, Li+, Ca++, Ba++, NH4+, H3O+) hiện diện trong các hốc của khung để cân bằng điện tích của Al3+.
Công thức kinh nghiệm của poly(sialate) :
 
(M)n{-(SiO2)z-AlO2}n, wH2O
 
Trong đó :        M – các cation kim loại kiềm hay kiềm thổ.
                           n - mức độ pôlime hoá
                           z, w - 1,2,3
Cơ chế phản ứng được minh hoạ theo các phương trình sau:
Những nghiên cứu thực nghiệm cho thấy rằng: ximăng pôlime và những sản phẩm làm từ ximăng này có những đặc tính như sau: sớm đạt được cường độ kháng nén cao [12], độ co rút thấp[12], chịu băng tuyết, bền sulphat[1, 3], chống ăn mòn, chịu axit, chịu nhiệt[3] và không nguy hiểm đối với những phản ứng kiềm [3, 18].
 
1-      Xử lý bùn đỏ bằng công nghệ Geopolymer
Bùn đỏ có thành phần các ôxyt như ở bảng 1. Nhận thấy trong thành phần % các oxyt của bùn đỏ còn chứa một lượng đáng kể Al2O3 (từ 10 – 16%) và Fe2O3 (53,23%). Sau khi được lọc tách phần rắn không tan dạng vữa nhão, dung dịch chứa bùn đỏ có độ pH 11- 12. Kích thước hạt đường kính d< 13,25 μm chiếm 68%, d từ 13,25 – 51,47 μm chiếm 28,2% và d>51,47 μm  chiếm 3,3%[8]. Nhìn chung kích thước hạt bùn đỏ tương đương với kích thước hạt xi măng.Thành phần hóa học và cơ giới của bùn đỏ thuận lợi cho quá trình polymer hóa theo cơ chế Geopolymer vì những lý do sau :
-          Môi trường pH cao ( pH=11 - 12) phù hợp với môi trường trong quy trình đóng rắn theo cơ chế Geopolymer.
-          Kích thước hạt khá mịn, thuận lợi cho phản ứng thủy nhiệt để hình thành những pha vô định hình. Đây là vấn đề cơ bản của quá trình polymer hóa.
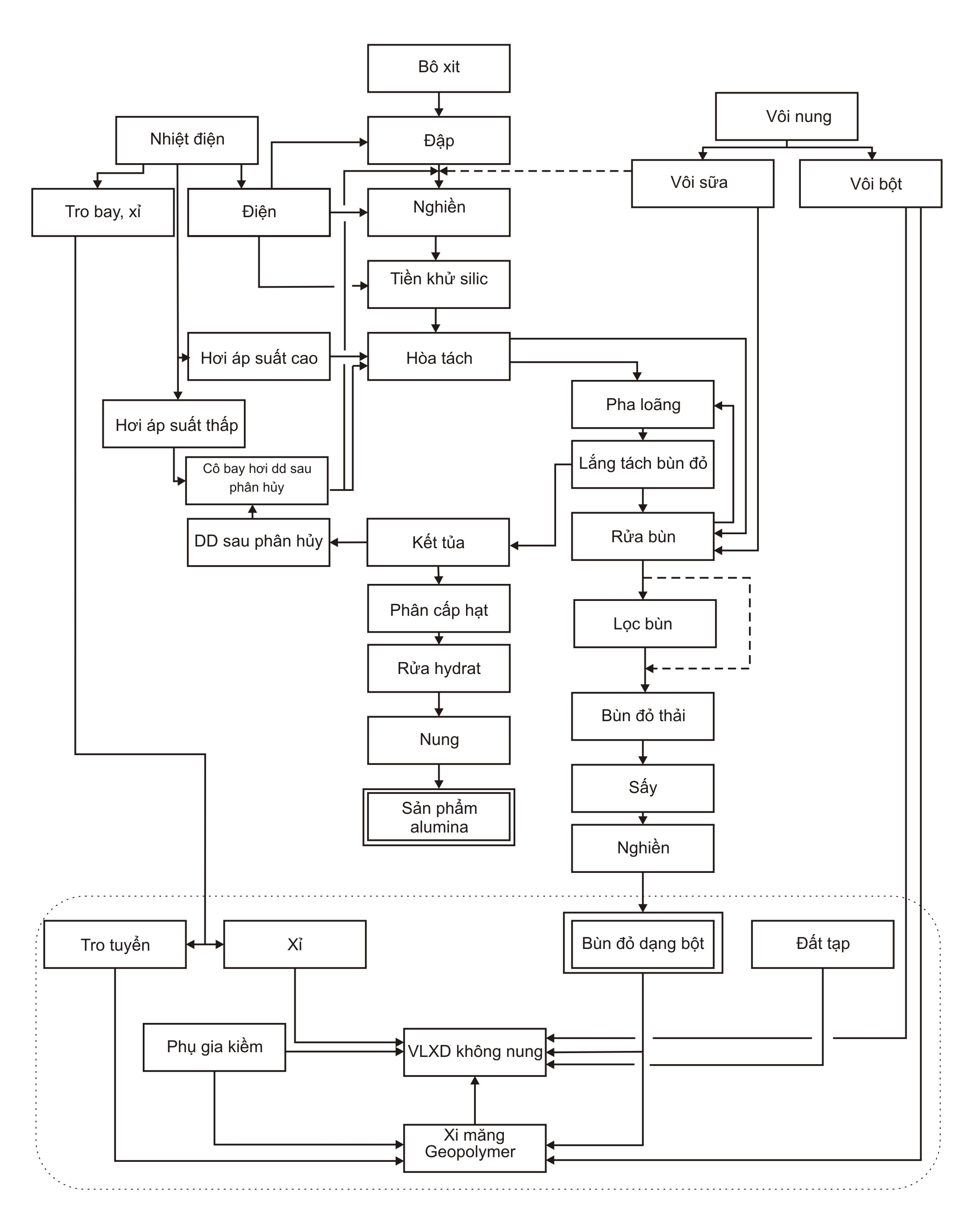
Trong quy trình sản xuất alumina theo công nghệ Bayer, thường kết hợp với một nhà máy nhiệt điện để cung cấp cho quá trình thủy luyện. Quá trình đốt sẽ thải ra một lượng tro bay và xỉ, chúng sẽ được xử lý và tái sử dụng triệt để nhờ kết hợp với bùn đỏ để sản xuất ra những sản phẩm bê tông geopolymer. Ở đây, bùn đỏ và tro xỉ là những nguồn nguyên liệu chính. Sự kết hợp này được trình bày theo một quy trình nửa khép kín như sơ đồ 1 dưới đây.
Sơ đồ1:  Quy trình sản xuất alumina kế hợp với quy trình xử lý bùn đỏ.
 
Tro bay được sử dụng trong thí nghiệm có thành phần các ôxyt thể hiện trong bảng 2 :
Bảng 2 : Phần trăm các thành phần của tro bay.
SiO2
Al2O3
Fe2O3
CaO
Na2O
K2O
TiO2
MgO
P2O5
SO3
H2O
LOI*
43.39
29.92
10.28
2.59
0.46
0.55
1.32
1.19
1.34
0.12
-
2.97
(*)LOI : Mất khi nung
Dung dịch hoạt tính kiềm sử dụng trong thí nghiệm là dung dịch dạng sol gel có khả năng hoạt hóa các thành phần trong tro bay.
Đất tạp là lớp phủ bề mặt có hàm lượng sét gần 20%, còn lại là thành phần cát hạt thô.
Mẫu được phối trộn theo tỷ lệ thích hợp, độ ẩm 18%. Sau khi phối trộn được ép nhẹ để tạo hình theo khuôn 5 x 5 x 5 cm, và 5 x5 x 20 cm để thí nghiệm cường độ kháng uốn.
Sau khi tháo khuôn, mẫu được sấy ở nhiệt độ 100oC trong 8 giờ và để ở nhiệt độ phòng đến 28 ngày tuổi. Mẫu sau 28 ngày được đem đi thử cường độ kháng nén, độ thấm nước, cường độ kháng uốn.
Kết quả thử nghiệm về cường độ kháng nén, cường độ kháng uốn và độ hút nước của các mẫu được tổng hợp trong bảng 4.
Bảng 4 : Kết quả thử nghiệm về các đặc tính cơ lý của mẫu.
Ký hiệu mẫu
Cường độ kháng nén (kg/Cm2)
Cường độ kháng uốn (Kg/Cm2)
Độ hút nước (%)
BX01
150
45
16
BX02
256
40
8
Bảng kết quả trên cho thấy mẫu thử làm từ bùn đỏ dựa vào chất kết dính geopolymer có những cơ tính đạt tiêu chuẩn để sử dụng làm vật liệu xây không nung.
 
KẾT LUẬN
Việc xử lý bùn đỏ bằng công nghệ geopolymer theo một quy trình kết hợp trong quá trình khai thác alumina là hoàn toàn khả thi. Sản phẩm chủ yếu là xi măng geopolymer phục vụ cho công nghiệp sản xuất vật liệu xây dựng không nung. Việc xử lý kết hợp như thế này có ý nghĩa quan trọng đối với việc bảo vệ môi trường và kinh tế.

Cần đầu tư nghiên cứu kỹ hơn về các đặc tính của sản phẩm xử lý như xi măng geopolymer, vật liệu xây dựng sản xuất từ xi măng này và những yếu tố tác động môi trường liên quan trong quá trình xử lý để có được kết quả như mong muốn.
Xử lý chất thải bùn đỏ theo công nghệ geopolymer chỉ mới giải quyết được phần rắn, còn phần lỏng cần phải kết hợp với một công nghệ xử lý nước trước khi thải ra môi trường xung quanh.
 
TÀI LIỆU THAM KHẢO
1.            ALI ALLAHVERDI  et all, 2005, Sulfuric acid attack on hardened paste of geopolymer cements- part 1. Mechanism of corrosion at relatively high concentrations, College of Chemical Engineering, Iran University of Science and technology, Narmak 16846, Tehran, Iran.
2.            AMAT DI SAN FILIPO P., 1989, Zem. Kalk Gips, 11, 584 – 586.
3.            B. VIJAYA RANGAN, 2006, Studies on low-calcium fly ash – based geopolymer concrete, ICI journal, Australia.
4.            BURAEV M.I. et al., 1983, Komplsn. Ispol’z Miner., Syr’ya 10, 66 – 9, Chem. Abst. 100 – 038710.
5.            CASANOVA J., 1972, French Patent, 7031781.
6.            DASS A. et al, 1979, J. Nat. Building Orgn. (India), pp. 24, 29 – 33.
7.            DASS A. et al, 1990, Materials and Structures, vol 23, pp. 136, 252 – 255.
8.            ĐỖ QUANG MINH, 2010, Chế Tạo Gạch Không Nung Từ Bùn Đỏ, Hội nghị Quốc tế về vật liệu xây không nung năm 2010.
9.            DOUGLAS C. COMRIE et all, 2004, Composite cold ceramic geopolymer in a refractory application, Catawba Resources Inc., 4281 Meadowlark Trail, Stow, Ohio 44224, USA.
10.        IKEDA K.O., 1986, Symposium on cement chemistry, Rio, 6, pp. 389 – 394.
11.        J. DAVIDOVITS, 1994, Global WarningImpact on the Cement and Aggregates Industries, published in World Resource Review, vol.6, No.2, pp. 263 – 278, 1994.
12.        J. DAVIDOVITS, 1994, Properties of geopolymer cements, Geopolymer institute, 02100 Saint-Quentin, France.
13.        J. DAVIDOVITS, 1997, Geopolymers: inorganic polymeric new materials, Journal of thermal analysis, vol.37, pp. 1633 – 1656 (1991).
14.        KANAZAWA H. et al., 1989, Japanese Patent 89261253, Chem. Abst., 112 – 239695.
15.        KANE J., 1979, US Patent, 4146573 derwent 79-29434.
16.        KAWAI M., 1993, Japanese Patent 93139727, Chem. Abst. 119 – 145310.
17.        KNEIDINGER W., 1989, Austria Patent, AT 381299, Chem. Abst. 105 – 213393.
18.        M.D.J. SUMAJOUW & B.V. RANGAN, 2006, Low-calcium fly ash-based geopolymer concrete: Reinforced beams and columns, Research report GC3, Curtin University of Technology, Perth, Australia.
19.        RICHARD E. LYON et all, 1996, Fire respone of geopolymer structural composites, Proceeding of the First International conference on Fiber Composites in Infrastructure (ICCI’96), Tucson, Jannuary 15 – 17, 1996, Dept. Civil Eng, University of Arizona, pp. 972 – 981.
20.        RIVERA F. G. et al., 1993, Spanish Patent ES 2040640, Chem. Abst. 120 – 115129.
21.        SASVARI J. et al, 1994, Material Sicence Forum, vols 166/69, pp.695 – 698.
22.        SATISH CHANDRA, 1997, Waste Materials Used in Concrete Manufacturing, pp.290 – 305.
23.        SETO H. et al., 1986, Japanese Patent, 8614159, Chem. Abst. 105 – 047963.
24.        TONAK T. et al., 1994, Cimento Bul. 31, pp.1 – 6.
25.        TRẦN MINH HUÂN, 2006, Công nghệ sản xuất alumina, , tạp chí Công nghiệp, trang 23 – 24.
26.        TRẦN MINH HUÂN, 2006, Suy nghĩ về phát triển bô xít ở Việt Nam, tạp chí Công nghiệp, trang 7
27.        VAQUIER A.,1981, Annales de l’institut Technique du Batiment et des Travaux Publics, pp. 391
28.        ZAMBO J., 1979, Travaux 15, p. 265.
 
PHẠM TUẤN NHI

Các tin liên quan:

MỘT GIẢI PHÁP CHO VIỆC TRÙNG TU NHỮNG THÁP CHĂM
SỰ HOÁ ĐÁ TRẦM TÍCH TRONG THIÊN NHIÊN
Ý NGHĨA CỦA SỰ HOÁ ĐÁ NHÂN TẠO BẰNG CÔNG NGHỆ ĐẤT HÓA ĐÁ
MỘT CÔNG NGHỆ HỮU ÍCH CHO NÔNG THÔN: ĐẤT HOÁ ĐÁ
NÓI VỀ XIMĂNG KẾT TINH (XIMĂNG TRUYỀN THỐNG) VÀ XI MĂNG POLYMER VÔ CƠ